Office of Technology

Rotich Technology

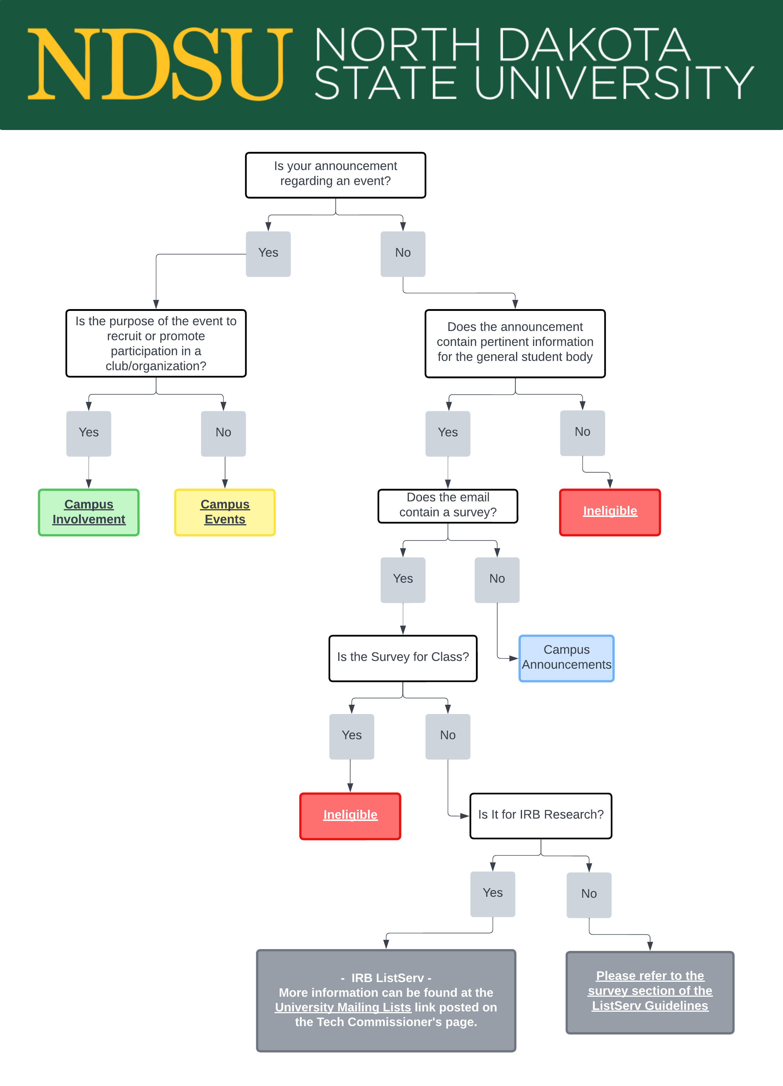
The Executive Commissioner of Technology represents the technology needs of the students at 线上赌博app. This is done at a university-wide level by working with the information technology department to ensure proper usage of the student technology fee. Internally, this is done by working with commissioners to address technology issues and needs on our campus. The commissioner also sits on the Technology Fee Advisory Committee and the IT Council. The commissioner along with his/her commission, works with entities on and off-campus to allow students to see what technologies are offered to them in the Fargo-Moorhead area. Lastly, The Executive Commissioner of Technology is in charge of managing the 线上赌博app Campus Announcements, 线上赌博app Campus Involvement, 线上赌博app Campus Events, and 线上赌博app Student Government Listservs, as well as the Student Government Digital Signage displays on campus.

Important Links

Technology Commission Minutes
Student LISTSERV Guidelines
Which Student LISTSERV Should I Use? (Reference Chart)

Sean Rotich, Executive Commissioner of Technology

Office Hours:

Monday: 2:30PM - 5:30PM

Wednesday: 2:30PM - 5:30PM

Friday: 2:30PM - 5:30PM

Please contact Sean at sean.rotich@ndsu.edu or +1 (612) 447-8269 with any questions regarding the Student LISTSERV, technology, and the website.